View on TensorFlow.org
|
Run in Google Colab
|
View source on GitHub
|
Download notebook
|
Learning objectives
The TensorFlow Models NLP library is a collection of tools for building and training modern high performance natural language models.
The tfm.nlp.networks.EncoderScaffold is the core of this library, and lots of new network architectures are proposed to improve the encoder. In this Colab notebook, we will learn how to customize the encoder to employ new network architectures.
Install and import
Install the TensorFlow Model Garden pip package
tf-models-officialis the stable Model Garden package. Note that it may not include the latest changes in thetensorflow_modelsgithub repo. To include latest changes, you may installtf-models-nightly, which is the nightly Model Garden package created daily automatically.pipwill install all models and dependencies automatically.
pip install -q opencv-pythonpip install -q tf-models-officialImport Tensorflow and other libraries
import numpy as np
import tensorflow as tf
import tensorflow_models as tfm
nlp = tfm.nlp
2023-12-14 12:09:32.926415: E external/local_xla/xla/stream_executor/cuda/cuda_dnn.cc:9261] Unable to register cuDNN factory: Attempting to register factory for plugin cuDNN when one has already been registered 2023-12-14 12:09:32.926462: E external/local_xla/xla/stream_executor/cuda/cuda_fft.cc:607] Unable to register cuFFT factory: Attempting to register factory for plugin cuFFT when one has already been registered 2023-12-14 12:09:32.927992: E external/local_xla/xla/stream_executor/cuda/cuda_blas.cc:1515] Unable to register cuBLAS factory: Attempting to register factory for plugin cuBLAS when one has already been registered
Canonical BERT encoder
Before learning how to customize the encoder, let's firstly create a canonical BERT enoder and use it to instantiate a bert_classifier.BertClassifier for classification task.
cfg = {
"vocab_size": 100,
"hidden_size": 32,
"num_layers": 3,
"num_attention_heads": 4,
"intermediate_size": 64,
"activation": tfm.utils.activations.gelu,
"dropout_rate": 0.1,
"attention_dropout_rate": 0.1,
"max_sequence_length": 16,
"type_vocab_size": 2,
"initializer": tf.keras.initializers.TruncatedNormal(stddev=0.02),
}
bert_encoder = nlp.networks.BertEncoder(**cfg)
def build_classifier(bert_encoder):
return nlp.models.BertClassifier(bert_encoder, num_classes=2)
canonical_classifier_model = build_classifier(bert_encoder)
canonical_classifier_model can be trained using the training data. For details about how to train the model, please see the Fine tuning bert notebook. We skip the code that trains the model here.
After training, we can apply the model to do prediction.
def predict(model):
batch_size = 3
np.random.seed(0)
word_ids = np.random.randint(
cfg["vocab_size"], size=(batch_size, cfg["max_sequence_length"]))
mask = np.random.randint(2, size=(batch_size, cfg["max_sequence_length"]))
type_ids = np.random.randint(
cfg["type_vocab_size"], size=(batch_size, cfg["max_sequence_length"]))
print(model([word_ids, mask, type_ids], training=False))
predict(canonical_classifier_model)
tf.Tensor( [[ 0.03545166 0.30729884] [ 0.00677404 0.17251147] [-0.07276718 0.17345032]], shape=(3, 2), dtype=float32)
Customize BERT encoder
One BERT encoder consists of an embedding network and multiple transformer blocks, and each transformer block contains an attention layer and a feedforward layer.
We provide easy ways to customize each of those components via (1) EncoderScaffold and (2) TransformerScaffold.
Use EncoderScaffold
networks.EncoderScaffold allows users to provide a custom embedding subnetwork
(which will replace the standard embedding logic) and/or a custom hidden layer class (which will replace the Transformer instantiation in the encoder).
Without Customization
Without any customization, networks.EncoderScaffold behaves the same the canonical networks.BertEncoder.
As shown in the following example, networks.EncoderScaffold can load networks.BertEncoder's weights and output the same values:
default_hidden_cfg = dict(
num_attention_heads=cfg["num_attention_heads"],
intermediate_size=cfg["intermediate_size"],
intermediate_activation=cfg["activation"],
dropout_rate=cfg["dropout_rate"],
attention_dropout_rate=cfg["attention_dropout_rate"],
kernel_initializer=cfg["initializer"],
)
default_embedding_cfg = dict(
vocab_size=cfg["vocab_size"],
type_vocab_size=cfg["type_vocab_size"],
hidden_size=cfg["hidden_size"],
initializer=cfg["initializer"],
dropout_rate=cfg["dropout_rate"],
max_seq_length=cfg["max_sequence_length"]
)
default_kwargs = dict(
hidden_cfg=default_hidden_cfg,
embedding_cfg=default_embedding_cfg,
num_hidden_instances=cfg["num_layers"],
pooled_output_dim=cfg["hidden_size"],
return_all_layer_outputs=True,
pooler_layer_initializer=cfg["initializer"],
)
encoder_scaffold = nlp.networks.EncoderScaffold(**default_kwargs)
classifier_model_from_encoder_scaffold = build_classifier(encoder_scaffold)
classifier_model_from_encoder_scaffold.set_weights(
canonical_classifier_model.get_weights())
predict(classifier_model_from_encoder_scaffold)
WARNING:absl:The `Transformer` layer is deprecated. Please directly use `TransformerEncoderBlock`. WARNING:absl:The `Transformer` layer is deprecated. Please directly use `TransformerEncoderBlock`. WARNING:absl:The `Transformer` layer is deprecated. Please directly use `TransformerEncoderBlock`. tf.Tensor( [[ 0.03545166 0.30729884] [ 0.00677404 0.17251147] [-0.07276718 0.17345032]], shape=(3, 2), dtype=float32)
Customize Embedding
Next, we show how to use a customized embedding network.
We first build an embedding network that would replace the default network. This one will have 2 inputs (mask and word_ids) instead of 3, and won't use positional embeddings.
word_ids = tf.keras.layers.Input(
shape=(cfg['max_sequence_length'],), dtype=tf.int32, name="input_word_ids")
mask = tf.keras.layers.Input(
shape=(cfg['max_sequence_length'],), dtype=tf.int32, name="input_mask")
embedding_layer = nlp.layers.OnDeviceEmbedding(
vocab_size=cfg['vocab_size'],
embedding_width=cfg['hidden_size'],
initializer=cfg["initializer"],
name="word_embeddings")
word_embeddings = embedding_layer(word_ids)
attention_mask = nlp.layers.SelfAttentionMask()([word_embeddings, mask])
new_embedding_network = tf.keras.Model([word_ids, mask],
[word_embeddings, attention_mask])
/tmpfs/src/tf_docs_env/lib/python3.9/site-packages/keras/src/initializers/initializers.py:120: UserWarning: The initializer TruncatedNormal is unseeded and being called multiple times, which will return identical values each time (even if the initializer is unseeded). Please update your code to provide a seed to the initializer, or avoid using the same initializer instance more than once. warnings.warn(
Inspecting new_embedding_network, we can see it takes two inputs:
input_word_ids and input_mask.
tf.keras.utils.plot_model(new_embedding_network, show_shapes=True, dpi=48)

We can then build a new encoder using the above new_embedding_network.
kwargs = dict(default_kwargs)
# Use new embedding network.
kwargs['embedding_cls'] = new_embedding_network
kwargs['embedding_data'] = embedding_layer.embeddings
encoder_with_customized_embedding = nlp.networks.EncoderScaffold(**kwargs)
classifier_model = build_classifier(encoder_with_customized_embedding)
# ... Train the model ...
print(classifier_model.inputs)
# Assert that there are only two inputs.
assert len(classifier_model.inputs) == 2
WARNING:absl:The `Transformer` layer is deprecated. Please directly use `TransformerEncoderBlock`. WARNING:absl:The `Transformer` layer is deprecated. Please directly use `TransformerEncoderBlock`. WARNING:absl:The `Transformer` layer is deprecated. Please directly use `TransformerEncoderBlock`. /tmpfs/src/tf_docs_env/lib/python3.9/site-packages/keras/src/initializers/initializers.py:120: UserWarning: The initializer TruncatedNormal is unseeded and being called multiple times, which will return identical values each time (even if the initializer is unseeded). Please update your code to provide a seed to the initializer, or avoid using the same initializer instance more than once. warnings.warn( [<KerasTensor: shape=(None, 16) dtype=int32 (created by layer 'input_word_ids')>, <KerasTensor: shape=(None, 16) dtype=int32 (created by layer 'input_mask')>]
Customized Transformer
Users can also override the hidden_cls argument in networks.EncoderScaffold's constructor employ a customized Transformer layer.
See the source of nlp.layers.ReZeroTransformer for how to implement a customized Transformer layer.
The following is an example of using nlp.layers.ReZeroTransformer:
kwargs = dict(default_kwargs)
# Use ReZeroTransformer.
kwargs['hidden_cls'] = nlp.layers.ReZeroTransformer
encoder_with_rezero_transformer = nlp.networks.EncoderScaffold(**kwargs)
classifier_model = build_classifier(encoder_with_rezero_transformer)
# ... Train the model ...
predict(classifier_model)
# Assert that the variable `rezero_alpha` from ReZeroTransformer exists.
assert 'rezero_alpha' in ''.join([x.name for x in classifier_model.trainable_weights])
tf.Tensor( [[-0.08663296 0.09281035] [-0.07291833 0.36477187] [-0.08730186 0.1503254 ]], shape=(3, 2), dtype=float32)
Use nlp.layers.TransformerScaffold
The above method of customizing the model requires rewriting the whole nlp.layers.Transformer layer, while sometimes you may only want to customize either attention layer or feedforward block. In this case, nlp.layers.TransformerScaffold can be used.
Customize Attention Layer
User can also override the attention_cls argument in layers.TransformerScaffold's constructor to employ a customized Attention layer.
See the source of nlp.layers.TalkingHeadsAttention for how to implement a customized Attention layer.
Following is an example of using nlp.layers.TalkingHeadsAttention:
# Use TalkingHeadsAttention
hidden_cfg = dict(default_hidden_cfg)
hidden_cfg['attention_cls'] = nlp.layers.TalkingHeadsAttention
kwargs = dict(default_kwargs)
kwargs['hidden_cls'] = nlp.layers.TransformerScaffold
kwargs['hidden_cfg'] = hidden_cfg
encoder = nlp.networks.EncoderScaffold(**kwargs)
classifier_model = build_classifier(encoder)
# ... Train the model ...
predict(classifier_model)
# Assert that the variable `pre_softmax_weight` from TalkingHeadsAttention exists.
assert 'pre_softmax_weight' in ''.join([x.name for x in classifier_model.trainable_weights])
tf.Tensor( [[-0.20591784 0.09203205] [-0.0056177 -0.10278902] [-0.21681327 -0.12282 ]], shape=(3, 2), dtype=float32)
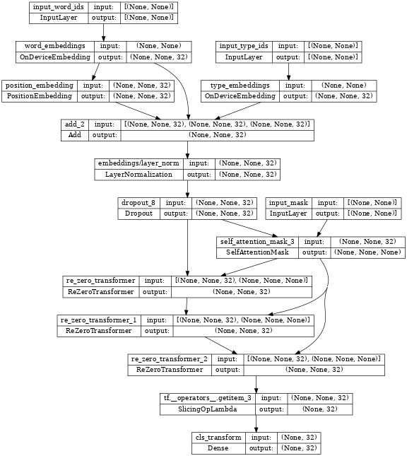
tf.keras.utils.plot_model(encoder_with_rezero_transformer, show_shapes=True, dpi=48)

Customize Feedforward Layer
Similiarly, one could also customize the feedforward layer.
See the source of nlp.layers.GatedFeedforward for how to implement a customized feedforward layer.
Following is an example of using nlp.layers.GatedFeedforward:
# Use GatedFeedforward
hidden_cfg = dict(default_hidden_cfg)
hidden_cfg['feedforward_cls'] = nlp.layers.GatedFeedforward
kwargs = dict(default_kwargs)
kwargs['hidden_cls'] = nlp.layers.TransformerScaffold
kwargs['hidden_cfg'] = hidden_cfg
encoder_with_gated_feedforward = nlp.networks.EncoderScaffold(**kwargs)
classifier_model = build_classifier(encoder_with_gated_feedforward)
# ... Train the model ...
predict(classifier_model)
# Assert that the variable `gate` from GatedFeedforward exists.
assert 'gate' in ''.join([x.name for x in classifier_model.trainable_weights])
/tmpfs/src/tf_docs_env/lib/python3.9/site-packages/keras/src/initializers/initializers.py:120: UserWarning: The initializer TruncatedNormal is unseeded and being called multiple times, which will return identical values each time (even if the initializer is unseeded). Please update your code to provide a seed to the initializer, or avoid using the same initializer instance more than once. warnings.warn( tf.Tensor( [[-0.10270456 -0.10999684] [-0.03512481 0.15430304] [-0.23601504 -0.18162844]], shape=(3, 2), dtype=float32)
Build a new Encoder
Finally, you could also build a new encoder using building blocks in the modeling library.
See the source for nlp.networks.AlbertEncoder as an example of how to do this.
Here is an example using nlp.networks.AlbertEncoder:
albert_encoder = nlp.networks.AlbertEncoder(**cfg)
classifier_model = build_classifier(albert_encoder)
# ... Train the model ...
predict(classifier_model)
tf.Tensor( [[-0.00369881 -0.2540995 ] [ 0.1235221 -0.2959229 ] [-0.08698564 -0.17653546]], shape=(3, 2), dtype=float32)
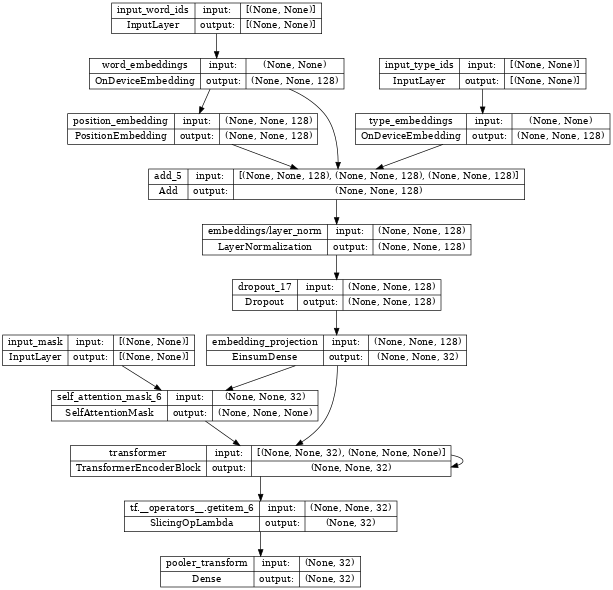
Inspecting the albert_encoder, we see it stacks the same Transformer layer multiple times (note the loop-back on the "Transformer" block below..
tf.keras.utils.plot_model(albert_encoder, show_shapes=True, dpi=48)

View on TensorFlow.org
Run in Google Colab
View source on GitHub
Download notebook