梯度和自动微分简介

在 TensorFlow.org 上查看 在 Google Colab 中运行 在 GitHub 上查看源代码 下载笔记本

自动微分和梯度

自动微分对于实现机器学习算法(例如,用于训练神经网络的反向传播)非常有用。

在本指南中,您将探索使用 TensorFlow 计算梯度的方法,尤其是在 Eager Execution 中。

设置

import numpy as np
import matplotlib.pyplot as plt

import tensorflow as tf
2022-12-14 21:13:52.015226: W tensorflow/compiler/xla/stream_executor/platform/default/dso_loader.cc:64] Could not load dynamic library 'libnvinfer.so.7'; dlerror: libnvinfer.so.7: cannot open shared object file: No such file or directory
2022-12-14 21:13:52.015334: W tensorflow/compiler/xla/stream_executor/platform/default/dso_loader.cc:64] Could not load dynamic library 'libnvinfer_plugin.so.7'; dlerror: libnvinfer_plugin.so.7: cannot open shared object file: No such file or directory
2022-12-14 21:13:52.015343: W tensorflow/compiler/tf2tensorrt/utils/py_utils.cc:38] TF-TRT Warning: Cannot dlopen some TensorRT libraries. If you would like to use Nvidia GPU with TensorRT, please make sure the missing libraries mentioned above are installed properly.

计算梯度

要实现自动微分,TensorFlow 需要记住在前向传递过程中哪些运算以何种顺序发生。随后,在后向传递期间,TensorFlow 以相反的顺序遍历此运算列表来计算梯度。

梯度带

TensorFlow 为自动微分提供了 tf.GradientTape API;即计算某个计算相对于某些输入(通常是 tf.Variable)的梯度。TensorFlow 会将在 tf.GradientTape 上下文内执行的相关运算“记录”到“条带”上。TensorFlow 随后会该使用条带通过反向模式微分计算“记录的”计算的梯度。

例如:

x = tf.Variable(3.0)

with tf.GradientTape() as tape:
  y = x**2

记录一些运算后,使用 GradientTape.gradient(target, sources) 计算某个目标(通常是损失)相对于某个源(通常是模型变量)的梯度。

# dy = 2x * dx
dy_dx = tape.gradient(y, x)
dy_dx.numpy()
6.0

上方示例使用标量,但是 tf.GradientTape 在任何张量上都可以轻松运行:

w = tf.Variable(tf.random.normal((3, 2)), name='w')
b = tf.Variable(tf.zeros(2, dtype=tf.float32), name='b')
x = [[1., 2., 3.]]

with tf.GradientTape(persistent=True) as tape:
  y = x @ w + b
  loss = tf.reduce_mean(y**2)

要获得 loss 相对于两个变量的梯度,可以将这两个变量同时作为 gradient 方法的源传递。梯度带在关于源的传递方式上非常灵活,可以接受列表或字典的任何嵌套组合,并以相同的方式返回梯度结构(请参阅 tf.nest)。

[dl_dw, dl_db] = tape.gradient(loss, [w, b])

相对于每个源的梯度具有源的形状:

print(w.shape)
print(dl_dw.shape)
(3, 2)
(3, 2)

此处也为梯度计算,这一次传递了一个变量字典:

my_vars = {
    'w': w,
    'b': b
}

grad = tape.gradient(loss, my_vars)
grad['b']
<tf.Tensor: shape=(2,), dtype=float32, numpy=array([-1.6496854,  2.3730793], dtype=float32)>

相对于模型的梯度

通常将 tf.Variables 收集到 tf.Module 或其子类之一(layers.Layerkeras.Model)中,用于设置检查点导出

在大多数情况下,需要计算相对于模型的可训练变量的梯度。 由于 tf.Module 的所有子类都在 Module.trainable_variables 属性中聚合其变量,您可以用几行代码计算这些梯度:

layer = tf.keras.layers.Dense(2, activation='relu')
x = tf.constant([[1., 2., 3.]])

with tf.GradientTape() as tape:
  # Forward pass
  y = layer(x)
  loss = tf.reduce_mean(y**2)

# Calculate gradients with respect to every trainable variable
grad = tape.gradient(loss, layer.trainable_variables)
for var, g in zip(layer.trainable_variables, grad):
  print(f'{var.name}, shape: {g.shape}')
dense/kernel:0, shape: (3, 2)
dense/bias:0, shape: (2,)

控制梯度带监视的内容

默认行为是在访问可训练 tf.Variable 后记录所有运算。原因如下:

  • 条带需要知道在前向传递中记录哪些运算,以计算后向传递中的梯度。
  • 梯度带包含对中间输出的引用,因此应避免记录不必要的操作。
  • 最常见用例涉及计算损失相对于模型的所有可训练变量的梯度。

以下示例无法计算梯度,因为默认情况下 tf.Tensor 未被“监视”,并且 tf.Variable 不可训练:

# A trainable variable
x0 = tf.Variable(3.0, name='x0')
# Not trainable
x1 = tf.Variable(3.0, name='x1', trainable=False)
# Not a Variable: A variable + tensor returns a tensor.
x2 = tf.Variable(2.0, name='x2') + 1.0
# Not a variable
x3 = tf.constant(3.0, name='x3')

with tf.GradientTape() as tape:
  y = (x0**2) + (x1**2) + (x2**2)

grad = tape.gradient(y, [x0, x1, x2, x3])

for g in grad:
  print(g)
tf.Tensor(6.0, shape=(), dtype=float32)
None
None
None

您可以使用 GradientTape.watched_variables 方法列出梯度带正在监视的变量:

[var.name for var in tape.watched_variables()]
['x0:0']

tf.GradientTape 提供了钩子,让用户可以控制被监视或不被监视的内容。

要记录相对于 tf.Tensor 的梯度,您需要调用 GradientTape.watch(x)

x = tf.constant(3.0)
with tf.GradientTape() as tape:
  tape.watch(x)
  y = x**2

# dy = 2x * dx
dy_dx = tape.gradient(y, x)
print(dy_dx.numpy())
6.0

相反,要停用监视所有 tf.Variables 的默认行为,请在创建梯度带时设置 watch_accessed_variables=False。此计算使用两个变量,但仅连接其中一个变量的梯度:

x0 = tf.Variable(0.0)
x1 = tf.Variable(10.0)

with tf.GradientTape(watch_accessed_variables=False) as tape:
  tape.watch(x1)
  y0 = tf.math.sin(x0)
  y1 = tf.nn.softplus(x1)
  y = y0 + y1
  ys = tf.reduce_sum(y)

由于 GradientTape.watch 未在 x0 上调用,未相对于它计算梯度:

# dys/dx1 = exp(x1) / (1 + exp(x1)) = sigmoid(x1)
grad = tape.gradient(ys, {'x0': x0, 'x1': x1})

print('dy/dx0:', grad['x0'])
print('dy/dx1:', grad['x1'].numpy())
dy/dx0: None
dy/dx1: 0.9999546

中间结果

您还可以请求输出相对于 tf.GradientTape 上下文中计算的中间值的梯度。

x = tf.constant(3.0)

with tf.GradientTape() as tape:
  tape.watch(x)
  y = x * x
  z = y * y

# Use the tape to compute the gradient of z with respect to the
# intermediate value y.
# dz_dy = 2 * y and y = x ** 2 = 9
print(tape.gradient(z, y).numpy())
18.0

默认情况下,只要调用 GradientTape.gradient 方法,就会释放 GradientTape 保存的资源。要在同一计算中计算多个梯度,请创建一个 persistent=True 的梯度带。这样一来,当梯度带对象作为垃圾回收时,随着资源的释放,可以对 gradient 方法进行多次调用。例如:

x = tf.constant([1, 3.0])
with tf.GradientTape(persistent=True) as tape:
  tape.watch(x)
  y = x * x
  z = y * y

print(tape.gradient(z, x).numpy())  # [4.0, 108.0] (4 * x**3 at x = [1.0, 3.0])
print(tape.gradient(y, x).numpy())  # [2.0, 6.0] (2 * x at x = [1.0, 3.0])
[  4. 108.]
[2. 6.]
del tape   # Drop the reference to the tape

性能说明

  • 在梯度带上下文内进行运算会有一个微小的开销。对于大多数 Eager Execution 来说,这一成本并不明显,但是您仍然应当仅在需要的地方使用梯度带上下文。

  • 梯度带使用内存来存储中间结果,包括输入和输出,以便在后向传递中使用。

    为了提高效率,某些运算(例如 ReLU)不需要保留中间结果,而是在前向传递中进行剪枝。不过,如果在梯度带上使用 persistent=True,则不会丢弃任何内容,并且峰值内存使用量会更高。

非标量目标的梯度

梯度从根本上说是对标量的运算。

x = tf.Variable(2.0)
with tf.GradientTape(persistent=True) as tape:
  y0 = x**2
  y1 = 1 / x

print(tape.gradient(y0, x).numpy())
print(tape.gradient(y1, x).numpy())
4.0
-0.25

因此,如果需要多个目标的梯度,则每个源的结果为:

  • 目标总和的梯度,或等效
  • 每个目标的梯度总和。
x = tf.Variable(2.0)
with tf.GradientTape() as tape:
  y0 = x**2
  y1 = 1 / x

print(tape.gradient({'y0': y0, 'y1': y1}, x).numpy())
3.75

类似地,如果目标不是标量,则计算总和的梯度:

x = tf.Variable(2.)

with tf.GradientTape() as tape:
  y = x * [3., 4.]

print(tape.gradient(y, x).numpy())
7.0

这样一来,就可以轻松获取损失集合总和的梯度,或者逐元素损失计算总和的梯度。

如果每个条目都需要单独的梯度,请参阅雅可比矩阵

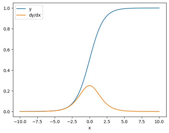
在某些情况下,您可以跳过雅可比矩阵。对于逐元素计算,总和的梯度给出了每个元素相对于其输入元素的导数,因为每个元素都是独立的:

x = tf.linspace(-10.0, 10.0, 200+1)

with tf.GradientTape() as tape:
  tape.watch(x)
  y = tf.nn.sigmoid(x)

dy_dx = tape.gradient(y, x)
plt.plot(x, y, label='y')
plt.plot(x, dy_dx, label='dy/dx')
plt.legend()
_ = plt.xlabel('x')

png

控制流

在执行运算时,由于梯度带会记录这些运算,因此会自然地处理 Python 控制流(例如 ifwhile 语句)。

此处,if 的每个分支上使用不同变量。梯度仅连接到使用的变量:

x = tf.constant(1.0)

v0 = tf.Variable(2.0)
v1 = tf.Variable(2.0)

with tf.GradientTape(persistent=True) as tape:
  tape.watch(x)
  if x > 0.0:
    result = v0
  else:
    result = v1**2 

dv0, dv1 = tape.gradient(result, [v0, v1])

print(dv0)
print(dv1)
tf.Tensor(1.0, shape=(), dtype=float32)
None

注意,控制语句本身不可微分,因此对基于梯度的优化器不可见。

根据上面示例中 x 的值,梯度带将记录 result = v0result = v1**2。 相对于 x 的梯度始终为 None

dx = tape.gradient(result, x)

print(dx)
None

gradient 返回 None 的情况

当目标未连接到源时,gradient 将返回 None

x = tf.Variable(2.)
y = tf.Variable(3.)

with tf.GradientTape() as tape:
  z = y * y
print(tape.gradient(z, x))
None

此处 z 显然未连接到 x,但可以通过几种不太明显的方式将梯度断开。

1. 使用张量替换变量

控制梯度带监视内容部分中,梯度带会自动监视 tf.Variable,但不会监视 tf.Tensor

一个常见错误是无意中将 tf.Variable 替换为 tf.Tensor,而不使用 Variable.assign 更新 tf.Variable。见下例:

x = tf.Variable(2.0)

for epoch in range(2):
  with tf.GradientTape() as tape:
    y = x+1

  print(type(x).__name__, ":", tape.gradient(y, x))
  x = x + 1   # This should be `x.assign_add(1)`
ResourceVariable : tf.Tensor(1.0, shape=(), dtype=float32)
EagerTensor : None

2.在 TensorFlow 之外进行了计算

如果计算退出 TensorFlow,梯度带将无法记录梯度路径。例如:

x = tf.Variable([[1.0, 2.0],
                 [3.0, 4.0]], dtype=tf.float32)

with tf.GradientTape() as tape:
  x2 = x**2

  # This step is calculated with NumPy
  y = np.mean(x2, axis=0)

  # Like most ops, reduce_mean will cast the NumPy array to a constant tensor
  # using `tf.convert_to_tensor`.
  y = tf.reduce_mean(y, axis=0)

print(tape.gradient(y, x))
None

3.通过整数或字符串获取梯度

整数和字符串不可微分。如果计算路径使用这些数据类型,则不会出现梯度。

谁也不会期望字符串是可微分的,但是如果不指定 dtype,很容易意外创建一个 int 常量或变量。

x = tf.constant(10)

with tf.GradientTape() as g:
  g.watch(x)
  y = x * x

print(g.gradient(y, x))
WARNING:tensorflow:The dtype of the watched tensor must be floating (e.g. tf.float32), got tf.int32
None

TensorFlow 不会在类型之间自动进行转换,因此,在实践中,您经常会遇到类型错误而不是缺少梯度。

4. 通过有状态对象获取梯度

状态会停止梯度。从有状态对象读取时,梯度带只能观察当前状态,而不能观察导致该状态的历史记录。

tf.Tensor 不可变。张量创建后就不能更改。它有一个,但没有状态。目前讨论的所有运算也都无状态:tf.matmul 的输出只取决于它的输入。

tf.Variable 具有内部状态,即它的值。使用变量时,会读取状态。计算相对于变量的梯度是正常操作,但是变量的状态会阻止梯度计算进一步向后移动。 例如:

x0 = tf.Variable(3.0)
x1 = tf.Variable(0.0)

with tf.GradientTape() as tape:
  # Update x1 = x1 + x0.
  x1.assign_add(x0)
  # The tape starts recording from x1.
  y = x1**2   # y = (x1 + x0)**2

# This doesn't work.
print(tape.gradient(y, x0))   #dy/dx0 = 2*(x1 + x0)
None

类似地,tf.data.Dataset 迭代器和 tf.queue 也有状态,会停止经过它们的张量上的所有梯度。

未注册梯度

某些 tf.Operation注册为不可微分,将返回 None。还有一些则未注册梯度

tf.raw_ops 页面显示了哪些低级运算已经注册梯度。

如果您试图通过一个没有注册梯度的浮点运算获取梯度,梯度带将抛出错误,而不是直接返回 None。这样一来,您可以了解某个环节出现问题。

例如,tf.image.adjust_contrast 函数封装了 raw_ops.AdjustContrastv2,此运算可能具有梯度,但未实现该梯度:

image = tf.Variable([[[0.5, 0.0, 0.0]]])
delta = tf.Variable(0.1)

with tf.GradientTape() as tape:
  new_image = tf.image.adjust_contrast(image, delta)

try:
  print(tape.gradient(new_image, [image, delta]))
  assert False   # This should not happen.
except LookupError as e:
  print(f'{type(e).__name__}: {e}')
LookupError: gradient registry has no entry for: AdjustContrastv2

如果需要通过此运算进行微分,则需要实现梯度并注册该梯度(使用 tf.RegisterGradient),或者使用其他运算重新实现该函数。

零而不是 None

在某些情况下,对于未连接的梯度,得到 0 而不是 None 会比较方便。您可以使用 unconnected_gradients 参数来决定具有未连接的梯度时返回的内容:

x = tf.Variable([2., 2.])
y = tf.Variable(3.)

with tf.GradientTape() as tape:
  z = y**2
print(tape.gradient(z, x, unconnected_gradients=tf.UnconnectedGradients.ZERO))
tf.Tensor([0. 0.], shape=(2,), dtype=float32)