TensorFlow.org에서 보기 |
Google Colab에서 실행 |
GitHub에서 소스 보기 |
노트북 다운로드 |
자동 미분 및 그래디언트
자동 미분은 신경망 학습을 위한 역전파와 같은 머신러닝 알고리즘을 구현하는 데 유용합니다.
이 가이드에서는 특히 즉시 실행에서 TensorFlow로 그래디언트를 계산하는 방법을 알아봅니다.
설정
import numpy as np
import matplotlib.pyplot as plt
import tensorflow as tf
2022-12-14 21:12:38.383389: W tensorflow/compiler/xla/stream_executor/platform/default/dso_loader.cc:64] Could not load dynamic library 'libnvinfer.so.7'; dlerror: libnvinfer.so.7: cannot open shared object file: No such file or directory 2022-12-14 21:12:38.383494: W tensorflow/compiler/xla/stream_executor/platform/default/dso_loader.cc:64] Could not load dynamic library 'libnvinfer_plugin.so.7'; dlerror: libnvinfer_plugin.so.7: cannot open shared object file: No such file or directory 2022-12-14 21:12:38.383503: W tensorflow/compiler/tf2tensorrt/utils/py_utils.cc:38] TF-TRT Warning: Cannot dlopen some TensorRT libraries. If you would like to use Nvidia GPU with TensorRT, please make sure the missing libraries mentioned above are installed properly.
그래디언트 계산하기
자동으로 미분하기 위해 TensorFlow는 정방향 패스 동안 어떤 연산이 어떤 순서로 발생하는지 기억해야 합니다. 그런 다음 역방향 패스 동안 TensorFlow는 이 연산 목록을 역순으로 이동하여 그래디언트를 계산합니다.
그래디언트 테이프
텐서플로는 자동 미분(주어진 입력 변수에 대한 연산의 그래디언트(gradient)를 계산하는 것)을 위한 tf.GradientTape API를 제공합니다. tf.GradientTape는 컨텍스트(context) 안에서 실행된 모든 연산을 테이프(tape)에 "기록"합니다. 그 다음 텐서플로는 후진 방식 자동 미분(reverse mode differentiation)을 사용해 테이프에 "기록된" 연산의 그래디언트를 계산합니다.
예를 들면:
x = tf.Variable(3.0)
with tf.GradientTape() as tape:
y = x**2
일부 연산을 기록한 후에는 GradientTape.gradient(target, sources)를 사용하여 일부 소스(종종 모델 변수)에 상대적인 일부 대상(종종 손실)의 그래디언트를 계산합니다.
# dy = 2x * dx
dy_dx = tape.gradient(y, x)
dy_dx.numpy()
6.0
위의 예제는 스칼라를 사용하지만, tf.GradientTape는 모든 텐서에서 쉽게 작동합니다.
w = tf.Variable(tf.random.normal((3, 2)), name='w')
b = tf.Variable(tf.zeros(2, dtype=tf.float32), name='b')
x = [[1., 2., 3.]]
with tf.GradientTape(persistent=True) as tape:
y = x @ w + b
loss = tf.reduce_mean(y**2)
두 변수 모두에 대해 loss의 그래디언트를 가져오려면, 두 변수를 gradient 메서드에 소스로 전달할 수 있습니다. 테이프는 소스가 전달되는 방식에 대해 융통성이 있으며 목록 또는 사전의 중첩된 조합을 허용하고 같은 방식으로 구조화된 그래디언트를 반환합니다(tf.nest 참조).
[dl_dw, dl_db] = tape.gradient(loss, [w, b])
각 소스에 대한 그래디언트는 소스의 형상을 갖습니다.
print(w.shape)
print(dl_dw.shape)
(3, 2) (3, 2)
다음은 그래디언트 계산입니다. 이번에는 변수의 사전을 전달합니다.
my_vars = {
'w': w,
'b': b
}
grad = tape.gradient(loss, my_vars)
grad['b']
<tf.Tensor: shape=(2,), dtype=float32, numpy=array([ 1.2515879, -3.2620926], dtype=float32)>
모델에 대한 그래디언트
검사점 설정 및 내보내기를 위해 tf.Variables를 tf.Module 또는 해당 서브 클래스(layers.Layer와 keras.Model) 중 하나로 수집하는 것이 일반적입니다.
대부분의 경우 모델의 훈련 가능한 변수에 대한 그래디언트를 계산하려고 합니다. tf.Module의 모든 서브 클래스는 Module.trainable_variables 속성에서 변수를 집계하므로 몇 줄의 코드로 이러한 그래디언트를 계산할 수 있습니다.
layer = tf.keras.layers.Dense(2, activation='relu')
x = tf.constant([[1., 2., 3.]])
with tf.GradientTape() as tape:
# Forward pass
y = layer(x)
loss = tf.reduce_mean(y**2)
# Calculate gradients with respect to every trainable variable
grad = tape.gradient(loss, layer.trainable_variables)
for var, g in zip(layer.trainable_variables, grad):
print(f'{var.name}, shape: {g.shape}')
dense/kernel:0, shape: (3, 2) dense/bias:0, shape: (2,)
테이프의 감시 대상 제어하기
기본 동작은 훈련 가능한 tf.Variable에 액세스한 후 모든 연산을 기록하는 것입니다. 그 이유는 다음과 같습니다.
- 테이프는 역방향 패스의 그래디언트를 계산하기 위해 정방향 패스에 기록할 연산을 알아야 합니다.
- 테이프는 중간 출력에 대한 참조를 보유하므로 불필요한 연산을 기록하지 않습니다.
- 가장 일반적인 사용 사례는 모든 모델의 훈련 가능한 변수에 대해 손실의 그래디언트를 계산하는 것입니다.
예를 들어, 다음은 tf.Tensor가 기본적으로 "감시"되지 않고 tf.Variable을 훈련할 수 없기 때문에 그래디언트를 계산하지 못합니다.
# A trainable variable
x0 = tf.Variable(3.0, name='x0')
# Not trainable
x1 = tf.Variable(3.0, name='x1', trainable=False)
# Not a Variable: A variable + tensor returns a tensor.
x2 = tf.Variable(2.0, name='x2') + 1.0
# Not a variable
x3 = tf.constant(3.0, name='x3')
with tf.GradientTape() as tape:
y = (x0**2) + (x1**2) + (x2**2)
grad = tape.gradient(y, [x0, x1, x2, x3])
for g in grad:
print(g)
tf.Tensor(6.0, shape=(), dtype=float32) None None None
GradientTape.watched_variables 메서드를 사용하여 테이프에서 감시 중인 변수를 나열할 수 있습니다.
[var.name for var in tape.watched_variables()]
['x0:0']
tf.GradientTape는 사용자가 감시 대상 또는 감시 예외 대상을 제어할 수 있는 후크를 제공합니다.
tf.Tensor에 대한 그래디언트를 기록하려면 GradientTape.watch(x)를 호출해야 합니다.
x = tf.constant(3.0)
with tf.GradientTape() as tape:
tape.watch(x)
y = x**2
# dy = 2x * dx
dy_dx = tape.gradient(y, x)
print(dy_dx.numpy())
6.0
반대로, 모든 tf.Variables을 감시하는 기본 동작을 비활성화하려면, 그래디언트 테이프를 만들 때 watch_accessed_variables=False를 설정합니다. 이 계산은 두 가지 변수를 사용하지만, 변수 중 하나의 그래디언트만 연결합니다.
x0 = tf.Variable(0.0)
x1 = tf.Variable(10.0)
with tf.GradientTape(watch_accessed_variables=False) as tape:
tape.watch(x1)
y0 = tf.math.sin(x0)
y1 = tf.nn.softplus(x1)
y = y0 + y1
ys = tf.reduce_sum(y)
x0에서 GradientTape.watch가 호출되지 않았으므로 이에 대한 그래디언트가 계산되지 않습니다.
# dys/dx1 = exp(x1) / (1 + exp(x1)) = sigmoid(x1)
grad = tape.gradient(ys, {'x0': x0, 'x1': x1})
print('dy/dx0:', grad['x0'])
print('dy/dx1:', grad['x1'].numpy())
dy/dx0: None dy/dx1: 0.9999546
중간 결과
tf.GradientTape 컨텍스트 내에서 계산된 중간값과 관련하여 출력의 그래디언트를 요청할 수도 있습니다.
x = tf.constant(3.0)
with tf.GradientTape() as tape:
tape.watch(x)
y = x * x
z = y * y
# Use the tape to compute the gradient of z with respect to the
# intermediate value y.
# dz_dy = 2 * y and y = x ** 2 = 9
print(tape.gradient(z, y).numpy())
18.0
기본적으로, GradientTape.gradient 메서드가 호출되면 GradientTape가 보유한 리소스가 해제됩니다. 동일한 계산에 대해 여러 그래디언트를 계산하려면 persistent=True 그래디언트 테이프를 만듭니다. 이렇게 하면 테이프 객체가 가비지 수집될 때 리소스가 해제되면 gradient 메서드를 여러 번 호출할 수 있습니다. 예를 들면 다음과 같습니다.
x = tf.constant([1, 3.0])
with tf.GradientTape(persistent=True) as tape:
tape.watch(x)
y = x * x
z = y * y
print(tape.gradient(z, x).numpy()) # [4.0, 108.0] (4 * x**3 at x = [1.0, 3.0])
print(tape.gradient(y, x).numpy()) # [2.0, 6.0] (2 * x at x = [1.0, 3.0])
[ 4. 108.] [2. 6.]
del tape # Drop the reference to the tape
성능에 대한 참고 사항
그래디언트 테이프 컨텍스트 내에서 연산을 수행하는 것과 관련하여 작은 오버헤드가 있습니다. 대부분의 Eager 실행에는 상당한 비용이 들지 않지만, 필요한 경우에만 테이프 컨텍스트를 사용해야 합니다.
그래디언트 테이프는 메모리를 사용하여 역방향 패스 동안 사용하기 위해 입력 및 출력을 포함한 중간 결과를 저장합니다.
효율성을 위해 (
ReLU와 같은) 일부 연산은 중간 결과를 유지할 필요가 없으며 정방향 패스 동안에 정리됩니다. 그러나 테이프에서persistent=True를 사용하면 아무것도 삭제되지 않으며 최대 메모리 사용량이 높아집니다.
스칼라가 아닌 대상의 그래디언트
그래디언트는 기본적으로 스칼라에 대한 연산입니다.
x = tf.Variable(2.0)
with tf.GradientTape(persistent=True) as tape:
y0 = x**2
y1 = 1 / x
print(tape.gradient(y0, x).numpy())
print(tape.gradient(y1, x).numpy())
4.0 -0.25
따라서, 여러 대상의 그래디언트를 요청하면 각 소스의 결과는 다음과 같습니다.
- 대상의 합계 또는 그에 상응하는 그래디언트
- 각 대상의 그래디언트의 합계
x = tf.Variable(2.0)
with tf.GradientTape() as tape:
y0 = x**2
y1 = 1 / x
print(tape.gradient({'y0': y0, 'y1': y1}, x).numpy())
3.75
마찬가지로, 대상이 스칼라가 아닌 경우 합계의 그래디언트가 계산됩니다.
x = tf.Variable(2.)
with tf.GradientTape() as tape:
y = x * [3., 4.]
print(tape.gradient(y, x).numpy())
7.0
이렇게 하면, 손실 컬렉션 합계의 그래디언트 또는 요소별 손실 계산 합계의 그래디언트를 간단하게 구할 수 있습니다.
각 항목에 대해 별도의 그래디언트가 필요한 경우, 야고비안을 참조하세요.
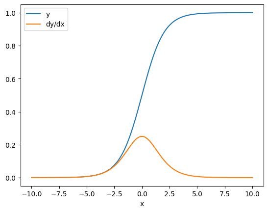
어떤 경우에는 야고비안을 건너뛸 수 있습니다. 요소별 계산의 경우, 각 요소가 독립적이므로 합의 그래디언트는 입력 요소와 관련하여 각 요소의 미분을 제공합니다.
x = tf.linspace(-10.0, 10.0, 200+1)
with tf.GradientTape() as tape:
tape.watch(x)
y = tf.nn.sigmoid(x)
dy_dx = tape.gradient(y, x)
plt.plot(x, y, label='y')
plt.plot(x, dy_dx, label='dy/dx')
plt.legend()
_ = plt.xlabel('x')

흐름 제어하기
그래디언트 테이프는 실행되는 연산을 기록하기 때문에 Python 제어 흐름이 자연스럽게 처리됩니다(예: if 및 while 구문).
여기서는 if의 각 분기에 서로 다른 변수가 사용됩니다. 그래디언트는 사용된 변수에만 연결됩니다.
x = tf.constant(1.0)
v0 = tf.Variable(2.0)
v1 = tf.Variable(2.0)
with tf.GradientTape(persistent=True) as tape:
tape.watch(x)
if x > 0.0:
result = v0
else:
result = v1**2
dv0, dv1 = tape.gradient(result, [v0, v1])
print(dv0)
print(dv1)
tf.Tensor(1.0, shape=(), dtype=float32) None
제어문 자체는 미분할 수 없으므로 그래디언트 기반 최적화 프로그램에는 보이지 않습니다.
위 예제에서 x 값에 따라 테이프는 result = v0 또는 result = v1**2를 기록합니다. x에 대한 그래디언트는 항상 None입니다.
dx = tape.gradient(result, x)
print(dx)
None
gradient가 None을 반환하는 경우
대상이 소스와 연결되어 있지 않으면 gradient가 None을 반환합니다.
x = tf.Variable(2.)
y = tf.Variable(3.)
with tf.GradientTape() as tape:
z = y * y
print(tape.gradient(z, x))
None
여기서 z는 명확하게 x에 연결되어 있지 않지만, 그래디언트의 연결을 끊을 수 있는 몇 가지 덜 명확한 방법이 있습니다.
1. 변수를 텐서로 대체했습니다.
"테이프의 감시 대상 제어"{/ a0} 섹션에서 테이프가 자동으로 tf.Variable을 감시하지만 tf.Tensor는 감시하지 않는 것을 살펴보았습니다.
한 가지 일반적인 오류는 Variable.assign를 사용하여 tf.Variable를 업데이트하는 대신 실수로 tf.Variable을 tf.Tensor로 대체하는 것입니다. 예를 들면, 다음과 같습니다.
x = tf.Variable(2.0)
for epoch in range(2):
with tf.GradientTape() as tape:
y = x+1
print(type(x).__name__, ":", tape.gradient(y, x))
x = x + 1 # This should be `x.assign_add(1)`
ResourceVariable : tf.Tensor(1.0, shape=(), dtype=float32) EagerTensor : None
2. TensorFlow 외부에서 계산했습니다.
계산에서 TensorFlow를 종료하면 테이프가 그래디언트 경로를 기록할 수 없습니다. 예를 들면, 다음과 같습니다.
x = tf.Variable([[1.0, 2.0],
[3.0, 4.0]], dtype=tf.float32)
with tf.GradientTape() as tape:
x2 = x**2
# This step is calculated with NumPy
y = np.mean(x2, axis=0)
# Like most ops, reduce_mean will cast the NumPy array to a constant tensor
# using `tf.convert_to_tensor`.
y = tf.reduce_mean(y, axis=0)
print(tape.gradient(y, x))
None
3. 정수 또는 문자열을 통해 그래디언트를 구했습니다.
정수와 문자열은 구별할 수 없습니다. 계산 경로에서 이러한 데이터 유형을 사용하면 그래디언트는 없습니다.
아무도 문자열을 미분할 것으로 기대하지는 않지만, dtype을 지정하지 않으면 실수로 int 상수 또는 변수를 만들기 쉽습니다.
x = tf.constant(10)
with tf.GradientTape() as g:
g.watch(x)
y = x * x
print(g.gradient(y, x))
WARNING:tensorflow:The dtype of the watched tensor must be floating (e.g. tf.float32), got tf.int32 None
TensorFlow는 유형 간에 자동으로 전송되지 않으므로 실제로 그래디언트가 누락되는 대신 유형 오류가 발생합니다.
4. 상태 저장 개체를 통해 그래디언트를 구했습니다.
상태가 그래디언트를 중지합니다. 상태 저장 객체에서 읽을 때 테이프는 현재 상태만 볼 수 있으며 현재 상태에 이르게 된 기록은 볼 수 없습니다.
tf.Tensor는 변경할 수 없습니다. 텐서가 작성된 후에는 변경할 수 없습니다. 값은 있지만 상태는 없습니다. 지금까지 논의된 모든 연산은 상태 비저장입니다. tf.matmul의 출력은 입력에만 의존합니다.
tf.Variable은 내부 상태와 값을 갖습니다. 변수를 사용하면 상태를 읽습니다. 변수와 관련하여 그래디언트를 계산하는 것이 일반적이지만, 변수의 상태는 그래디언트 계산이 더 멀리 돌아가지 않도록 차단합니다. 예를 들면, 다음과 같습니다.
x0 = tf.Variable(3.0)
x1 = tf.Variable(0.0)
with tf.GradientTape() as tape:
# Update x1 = x1 + x0.
x1.assign_add(x0)
# The tape starts recording from x1.
y = x1**2 # y = (x1 + x0)**2
# This doesn't work.
print(tape.gradient(y, x0)) #dy/dx0 = 2*(x1 + x0)
None
마찬가지로, tf.data.Dataset 반복기(iterator)와 tf.queue는 상태 저장이며 이들을 통과하는 텐서의 모든 그래디언트를 중지합니다.
그래디언트가 등록되지 않음
일부 tf.Operation는 미분 불가능한 것으로 등록되어 None을 반환합니다. 다른 연산에는 그래디언트가 등록되지 않았습니다.
tf.raw_ops 페이지에는 그래디언트가 등록된 저수준 op가 표시됩니다.
그래디언트가 등록되지 않은 float op를 통해 그래디언트를 얻고자 시도하면 테이프가 자동으로 None을 반환하는 대신 오류가 발생합니다. 이렇게 하면 무언가 잘못되었다는 것을 알 수 있습니다.
예를 들어, tf.image.adjust_contrast 함수는 그래디언트를 가질 수 있지만 그래디언트는 구현되지 않은 raw_ops.AdjustContrastv2를 래핑합니다.
image = tf.Variable([[[0.5, 0.0, 0.0]]])
delta = tf.Variable(0.1)
with tf.GradientTape() as tape:
new_image = tf.image.adjust_contrast(image, delta)
try:
print(tape.gradient(new_image, [image, delta]))
assert False # This should not happen.
except LookupError as e:
print(f'{type(e).__name__}: {e}')
LookupError: gradient registry has no entry for: AdjustContrastv2
이 op를 통해 미분해야 하는 경우, 그래디언트를 구현하고 등록하거나(tf.RegisterGradient 사용) 다른 ops를 사용하여 함수를 다시 구현해야 합니다.
None 대신 0
연결되지 않은 그래디언트의 경우 None 대신 0을 가져오는 것이 편리한 경우가 있습니다. 연결되지 않은 그래디언트가 있을 때 unconnected_gradients 인수를 사용하여 반환할 항목을 결정할 수 있습니다.
x = tf.Variable([2., 2.])
y = tf.Variable(3.)
with tf.GradientTape() as tape:
z = y**2
print(tape.gradient(z, x, unconnected_gradients=tf.UnconnectedGradients.ZERO))
tf.Tensor([0. 0.], shape=(2,), dtype=float32)
TensorFlow.org에서 보기
Google Colab에서 실행
GitHub에서 소스 보기
노트북 다운로드