Veja no TensorFlow.org | Executar no Google Colab | Ver fonte no GitHub | Baixar caderno |
O guia Introdução aos gradientes e diferenciação automática inclui tudo o que é necessário para calcular gradientes no TensorFlow. Este guia se concentra em recursos mais profundos e menos comuns da API tf.GradientTape .
Configurar
import tensorflow as tf
import matplotlib as mpl
import matplotlib.pyplot as plt
mpl.rcParams['figure.figsize'] = (8, 6)
Controlando a gravação de gradiente
No guia de diferenciação automática você viu como controlar quais variáveis e tensores são observados pela fita enquanto constrói o cálculo do gradiente.
A fita também tem métodos para manipular a gravação.
Pare de gravar
Se você deseja parar de gravar gradientes, você pode usar tf.GradientTape.stop_recording para suspender temporariamente a gravação.
Isso pode ser útil para reduzir a sobrecarga se você não quiser diferenciar uma operação complicada no meio do seu modelo. Isso pode incluir o cálculo de uma métrica ou um resultado intermediário:
x = tf.Variable(2.0)
y = tf.Variable(3.0)
with tf.GradientTape() as t:
x_sq = x * x
with t.stop_recording():
y_sq = y * y
z = x_sq + y_sq
grad = t.gradient(z, {'x': x, 'y': y})
print('dz/dx:', grad['x']) # 2*x => 4
print('dz/dy:', grad['y'])
dz/dx: tf.Tensor(4.0, shape=(), dtype=float32) dz/dy: None
Redefinir/iniciar a gravação do zero
Se você deseja recomeçar completamente, use tf.GradientTape.reset . Simplesmente sair do bloco de fita gradiente e reiniciar geralmente é mais fácil de ler, mas você pode usar o método de reset quando sair do bloco de fita for difícil ou impossível.
x = tf.Variable(2.0)
y = tf.Variable(3.0)
reset = True
with tf.GradientTape() as t:
y_sq = y * y
if reset:
# Throw out all the tape recorded so far.
t.reset()
z = x * x + y_sq
grad = t.gradient(z, {'x': x, 'y': y})
print('dz/dx:', grad['x']) # 2*x => 4
print('dz/dy:', grad['y'])
dz/dx: tf.Tensor(4.0, shape=(), dtype=float32) dz/dy: None
Pare o fluxo de gradiente com precisão
Em contraste com os controles globais de fita acima, a função tf.stop_gradient é muito mais precisa. Ele pode ser usado para impedir que gradientes fluam ao longo de um caminho específico, sem precisar acessar a própria fita:
x = tf.Variable(2.0)
y = tf.Variable(3.0)
with tf.GradientTape() as t:
y_sq = y**2
z = x**2 + tf.stop_gradient(y_sq)
grad = t.gradient(z, {'x': x, 'y': y})
print('dz/dx:', grad['x']) # 2*x => 4
print('dz/dy:', grad['y'])
dz/dx: tf.Tensor(4.0, shape=(), dtype=float32) dz/dy: None
Gradientes personalizados
Em alguns casos, você pode querer controlar exatamente como os gradientes são calculados em vez de usar o padrão. Essas situações incluem:
- Não há gradiente definido para uma nova operação que você está escrevendo.
- Os cálculos padrão são numericamente instáveis.
- Você deseja armazenar em cache um cálculo caro da passagem direta.
- Você deseja modificar um valor (por exemplo, usando
tf.clip_by_valueoutf.math.round) sem modificar o gradiente.
Para o primeiro caso, para escrever uma nova operação, você pode usar tf.RegisterGradient para configurar a sua própria (consulte a documentação da API para obter detalhes). (Observe que o registro de gradiente é global, portanto, altere-o com cuidado.)
Para os três últimos casos, você pode usar tf.custom_gradient .
Aqui está um exemplo que aplica tf.clip_by_norm ao gradiente intermediário:
# Establish an identity operation, but clip during the gradient pass.
@tf.custom_gradient
def clip_gradients(y):
def backward(dy):
return tf.clip_by_norm(dy, 0.5)
return y, backward
v = tf.Variable(2.0)
with tf.GradientTape() as t:
output = clip_gradients(v * v)
print(t.gradient(output, v)) # calls "backward", which clips 4 to 2
tf.Tensor(2.0, shape=(), dtype=float32)
Consulte os documentos da API do decorador tf.custom_gradient para obter mais detalhes.
Gradientes personalizados em SavedModel
Gradientes personalizados podem ser salvos em SavedModel usando a opção tf.saved_model.SaveOptions(experimental_custom_gradients=True) .
Para ser salva no SavedModel, a função gradiente deve ser rastreável (para saber mais, confira o guia Melhor desempenho com tf.function ).
class MyModule(tf.Module):
@tf.function(input_signature=[tf.TensorSpec(None)])
def call_custom_grad(self, x):
return clip_gradients(x)
model = MyModule()
tf.saved_model.save(
model,
'saved_model',
options=tf.saved_model.SaveOptions(experimental_custom_gradients=True))
# The loaded gradients will be the same as the above example.
v = tf.Variable(2.0)
loaded = tf.saved_model.load('saved_model')
with tf.GradientTape() as t:
output = loaded.call_custom_grad(v * v)
print(t.gradient(output, v))
INFO:tensorflow:Assets written to: saved_model/assets tf.Tensor(2.0, shape=(), dtype=float32)
Uma observação sobre o exemplo acima: Se você tentar substituir o código acima por tf.saved_model.SaveOptions(experimental_custom_gradients=False) , o gradiente ainda produzirá o mesmo resultado no carregamento. A razão é que o registro de gradiente ainda contém o gradiente personalizado usado na função call_custom_op . No entanto, se você reiniciar o tempo de execução após salvar sem gradientes personalizados, a execução do modelo carregado sob o tf.GradientTape lançará o erro: LookupError: No gradient defined for operation 'IdentityN' (op type: IdentityN) .
Várias fitas
Várias fitas interagem perfeitamente.
Por exemplo, aqui cada fita observa um conjunto diferente de tensores:
x0 = tf.constant(0.0)
x1 = tf.constant(0.0)
with tf.GradientTape() as tape0, tf.GradientTape() as tape1:
tape0.watch(x0)
tape1.watch(x1)
y0 = tf.math.sin(x0)
y1 = tf.nn.sigmoid(x1)
y = y0 + y1
ys = tf.reduce_sum(y)
tape0.gradient(ys, x0).numpy() # cos(x) => 1.0
1.0
tape1.gradient(ys, x1).numpy() # sigmoid(x1)*(1-sigmoid(x1)) => 0.25
0.25
Gradientes de ordem superior
As operações dentro do gerenciador de contexto tf.GradientTape são registradas para diferenciação automática. Se os gradientes forem calculados nesse contexto, o cálculo do gradiente também será registrado. Como resultado, a mesma API também funciona para gradientes de ordem superior.
Por exemplo:
x = tf.Variable(1.0) # Create a Tensorflow variable initialized to 1.0
with tf.GradientTape() as t2:
with tf.GradientTape() as t1:
y = x * x * x
# Compute the gradient inside the outer `t2` context manager
# which means the gradient computation is differentiable as well.
dy_dx = t1.gradient(y, x)
d2y_dx2 = t2.gradient(dy_dx, x)
print('dy_dx:', dy_dx.numpy()) # 3 * x**2 => 3.0
print('d2y_dx2:', d2y_dx2.numpy()) # 6 * x => 6.0
dy_dx: 3.0 d2y_dx2: 6.0
Embora isso forneça a segunda derivada de uma função escalar , esse padrão não se generaliza para produzir uma matriz hessiana, pois tf.GradientTape.gradient apenas calcula o gradiente de um escalar. Para construir uma matriz hessiana , vá para o exemplo hessiano na seção jacobiana .
"Chamadas aninhadas para tf.GradientTape.gradient " é um bom padrão quando você está calculando um escalar a partir de um gradiente e, em seguida, o escalar resultante atua como uma fonte para um segundo cálculo de gradiente, como no exemplo a seguir.
Exemplo: regularização de gradiente de entrada
Muitos modelos são suscetíveis a "exemplos adversários". Essa coleção de técnicas modifica a entrada do modelo para confundir a saída do modelo. A implementação mais simples — como o exemplo Adversarial usando o ataque Fast Gradient Signed Method — dá um único passo ao longo do gradiente da saída em relação à entrada; o "gradiente de entrada".
Uma técnica para aumentar a robustez a exemplos adversários é a regularização do gradiente de entrada (Finlay & Oberman, 2019), que tenta minimizar a magnitude do gradiente de entrada. Se o gradiente de entrada for pequeno, a mudança na saída também deve ser pequena.
Abaixo está uma implementação ingênua de regularização de gradiente de entrada. A implementação é:
- Calcule o gradiente da saída em relação à entrada usando uma fita interna.
- Calcule a magnitude desse gradiente de entrada.
- Calcule o gradiente dessa magnitude em relação ao modelo.
x = tf.random.normal([7, 5])
layer = tf.keras.layers.Dense(10, activation=tf.nn.relu)
with tf.GradientTape() as t2:
# The inner tape only takes the gradient with respect to the input,
# not the variables.
with tf.GradientTape(watch_accessed_variables=False) as t1:
t1.watch(x)
y = layer(x)
out = tf.reduce_sum(layer(x)**2)
# 1. Calculate the input gradient.
g1 = t1.gradient(out, x)
# 2. Calculate the magnitude of the input gradient.
g1_mag = tf.norm(g1)
# 3. Calculate the gradient of the magnitude with respect to the model.
dg1_mag = t2.gradient(g1_mag, layer.trainable_variables)
[var.shape for var in dg1_mag]
[TensorShape([5, 10]), TensorShape([10])]
Jacobianos
Todos os exemplos anteriores pegaram os gradientes de um alvo escalar em relação a alguns tensores de origem.
A matriz Jacobiana representa os gradientes de uma função com valor vetorial. Cada linha contém o gradiente de um dos elementos do vetor.
O método tf.GradientTape.jacobian permite calcular eficientemente uma matriz Jacobiana.
Observe que:
- Como
gradient: O argumento desourcespode ser um tensor ou um contêiner de tensores. - Ao contrário de
gradient: O tensor detargetdeve ser um único tensor.
Fonte escalar
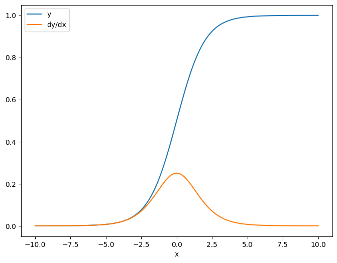
Como primeiro exemplo, aqui está o Jacobiano de um vetor-alvo em relação a uma fonte escalar.
x = tf.linspace(-10.0, 10.0, 200+1)
delta = tf.Variable(0.0)
with tf.GradientTape() as tape:
y = tf.nn.sigmoid(x+delta)
dy_dx = tape.jacobian(y, delta)
Quando você pega o Jacobiano em relação a um escalar o resultado tem a forma do target , e dá o gradiente de cada elemento em relação à fonte:
print(y.shape)
print(dy_dx.shape)
(201,) (201,)
plt.plot(x.numpy(), y, label='y')
plt.plot(x.numpy(), dy_dx, label='dy/dx')
plt.legend()
_ = plt.xlabel('x')

Fonte do tensor
Quer a entrada seja escalar ou tensor, tf.GradientTape.jacobian calcula eficientemente o gradiente de cada elemento da fonte em relação a cada elemento do(s) destino(s).
Por exemplo, a saída desta camada tem uma forma de (10, 7) :
x = tf.random.normal([7, 5])
layer = tf.keras.layers.Dense(10, activation=tf.nn.relu)
with tf.GradientTape(persistent=True) as tape:
y = layer(x)
y.shape
TensorShape([7, 10])
E a forma do kernel da camada é (5, 10) :
layer.kernel.shape
TensorShape([5, 10])
A forma do Jacobiano da saída em relação ao kernel são essas duas formas concatenadas:
j = tape.jacobian(y, layer.kernel)
j.shape
TensorShape([7, 10, 5, 10])
Se você somar as dimensões do destino, ficará com o gradiente da soma que teria sido calculada por tf.GradientTape.gradient :
g = tape.gradient(y, layer.kernel)
print('g.shape:', g.shape)
j_sum = tf.reduce_sum(j, axis=[0, 1])
delta = tf.reduce_max(abs(g - j_sum)).numpy()
assert delta < 1e-3
print('delta:', delta)
g.shape: (5, 10) delta: 2.3841858e-07
Exemplo: Hesse
Embora tf.GradientTape não forneça um método explícito para construir uma matriz Hessiana , é possível construir uma usando o método tf.GradientTape.jacobian .
x = tf.random.normal([7, 5])
layer1 = tf.keras.layers.Dense(8, activation=tf.nn.relu)
layer2 = tf.keras.layers.Dense(6, activation=tf.nn.relu)
with tf.GradientTape() as t2:
with tf.GradientTape() as t1:
x = layer1(x)
x = layer2(x)
loss = tf.reduce_mean(x**2)
g = t1.gradient(loss, layer1.kernel)
h = t2.jacobian(g, layer1.kernel)
print(f'layer.kernel.shape: {layer1.kernel.shape}')
print(f'h.shape: {h.shape}')
layer.kernel.shape: (5, 8) h.shape: (5, 8, 5, 8)
Para usar este Hessiano para uma etapa do método de Newton , você primeiro achataria seus eixos em uma matriz e achataria o gradiente em um vetor:
n_params = tf.reduce_prod(layer1.kernel.shape)
g_vec = tf.reshape(g, [n_params, 1])
h_mat = tf.reshape(h, [n_params, n_params])
A matriz Hessiana deve ser simétrica:
def imshow_zero_center(image, **kwargs):
lim = tf.reduce_max(abs(image))
plt.imshow(image, vmin=-lim, vmax=lim, cmap='seismic', **kwargs)
plt.colorbar()
imshow_zero_center(h_mat)

A etapa de atualização do método de Newton é mostrada abaixo:
eps = 1e-3
eye_eps = tf.eye(h_mat.shape[0])*eps
# X(k+1) = X(k) - (∇²f(X(k)))^-1 @ ∇f(X(k))
# h_mat = ∇²f(X(k))
# g_vec = ∇f(X(k))
update = tf.linalg.solve(h_mat + eye_eps, g_vec)
# Reshape the update and apply it to the variable.
_ = layer1.kernel.assign_sub(tf.reshape(update, layer1.kernel.shape))
Embora isso seja relativamente simples para um único tf.Variable , aplicar isso a um modelo não trivial exigiria uma concatenação cuidadosa e fatiamento para produzir um Hessian completo em várias variáveis.
Lote Jacobiano
Em alguns casos, você deseja obter o Jacobiano de cada uma de uma pilha de destinos em relação a uma pilha de fontes, onde os Jacobianos de cada par de destino-fonte são independentes.
Por exemplo, aqui a entrada x é moldada (batch, ins) e a saída y é moldada (batch, outs) :
x = tf.random.normal([7, 5])
layer1 = tf.keras.layers.Dense(8, activation=tf.nn.elu)
layer2 = tf.keras.layers.Dense(6, activation=tf.nn.elu)
with tf.GradientTape(persistent=True, watch_accessed_variables=False) as tape:
tape.watch(x)
y = layer1(x)
y = layer2(y)
y.shape
TensorShape([7, 6])
O Jacobiano completo de y em relação a x tem uma forma de (batch, ins, batch, outs) , mesmo se você quiser apenas (batch, ins, outs) :
j = tape.jacobian(y, x)
j.shape
TensorShape([7, 6, 7, 5])
Se os gradientes de cada item na pilha são independentes, então cada fatia (batch, batch) deste tensor é uma matriz diagonal:
imshow_zero_center(j[:, 0, :, 0])
_ = plt.title('A (batch, batch) slice')

def plot_as_patches(j):
# Reorder axes so the diagonals will each form a contiguous patch.
j = tf.transpose(j, [1, 0, 3, 2])
# Pad in between each patch.
lim = tf.reduce_max(abs(j))
j = tf.pad(j, [[0, 0], [1, 1], [0, 0], [1, 1]],
constant_values=-lim)
# Reshape to form a single image.
s = j.shape
j = tf.reshape(j, [s[0]*s[1], s[2]*s[3]])
imshow_zero_center(j, extent=[-0.5, s[2]-0.5, s[0]-0.5, -0.5])
plot_as_patches(j)
_ = plt.title('All (batch, batch) slices are diagonal')

Para obter o resultado desejado, você pode somar a dimensão do batch duplicado ou selecionar as diagonais usando tf.einsum :
j_sum = tf.reduce_sum(j, axis=2)
print(j_sum.shape)
j_select = tf.einsum('bxby->bxy', j)
print(j_select.shape)
(7, 6, 5) (7, 6, 5)
Seria muito mais eficiente fazer o cálculo sem a dimensão extra em primeiro lugar. O método tf.GradientTape.batch_jacobian faz exatamente isso:
jb = tape.batch_jacobian(y, x)
jb.shape
WARNING:tensorflow:5 out of the last 5 calls to <function pfor.<locals>.f at 0x7f7d601250e0> triggered tf.function retracing. Tracing is expensive and the excessive number of tracings could be due to (1) creating @tf.function repeatedly in a loop, (2) passing tensors with different shapes, (3) passing Python objects instead of tensors. For (1), please define your @tf.function outside of the loop. For (2), @tf.function has experimental_relax_shapes=True option that relaxes argument shapes that can avoid unnecessary retracing. For (3), please refer to https://www.tensorflow.org/guide/function#controlling_retracing and https://www.tensorflow.org/api_docs/python/tf/function for more details. TensorShape([7, 6, 5])
error = tf.reduce_max(abs(jb - j_sum))
assert error < 1e-3
print(error.numpy())
0.0
x = tf.random.normal([7, 5])
layer1 = tf.keras.layers.Dense(8, activation=tf.nn.elu)
bn = tf.keras.layers.BatchNormalization()
layer2 = tf.keras.layers.Dense(6, activation=tf.nn.elu)
with tf.GradientTape(persistent=True, watch_accessed_variables=False) as tape:
tape.watch(x)
y = layer1(x)
y = bn(y, training=True)
y = layer2(y)
j = tape.jacobian(y, x)
print(f'j.shape: {j.shape}')
WARNING:tensorflow:6 out of the last 6 calls to <function pfor.<locals>.f at 0x7f7cf062fa70> triggered tf.function retracing. Tracing is expensive and the excessive number of tracings could be due to (1) creating @tf.function repeatedly in a loop, (2) passing tensors with different shapes, (3) passing Python objects instead of tensors. For (1), please define your @tf.function outside of the loop. For (2), @tf.function has experimental_relax_shapes=True option that relaxes argument shapes that can avoid unnecessary retracing. For (3), please refer to https://www.tensorflow.org/guide/function#controlling_retracing and https://www.tensorflow.org/api_docs/python/tf/function for more details. j.shape: (7, 6, 7, 5)
plot_as_patches(j)
_ = plt.title('These slices are not diagonal')
_ = plt.xlabel("Don't use `batch_jacobian`")

Nesse caso, batch_jacobian ainda é executado e retorna algo com a forma esperada, mas seu conteúdo tem um significado pouco claro:
jb = tape.batch_jacobian(y, x)
print(f'jb.shape: {jb.shape}')
jb.shape: (7, 6, 5)
Veja no TensorFlow.org
Executar no Google Colab
Ver fonte no GitHub
Baixar caderno