Ver en TensorFlow.org | Ejecutar en Google Colab | Ver fuente en GitHub | Descargar libreta |
Este tutorial demuestra cómo construir y entrenar una red antagónica generativa condicional (cGAN) llamada pix2pix que aprende un mapeo de imágenes de entrada a imágenes de salida, como se describe en Traducción de imagen a imagen con redes antagónicas condicionales de Isola et al. (2017). pix2pix no es una aplicación específica: se puede aplicar a una amplia gama de tareas, incluida la síntesis de fotos a partir de mapas de etiquetas, la generación de fotos coloreadas a partir de imágenes en blanco y negro, la conversión de fotos de Google Maps en imágenes aéreas e incluso la transformación de bocetos en fotos.
En este ejemplo, su red generará imágenes de fachadas de edificios utilizando la base de datos de fachadas CMP proporcionada por el Centro de Percepción de Máquinas de la Universidad Técnica Checa en Praga . Para abreviar, utilizará una copia preprocesada de este conjunto de datos creado por los autores de pix2pix.
En pix2pix cGAN, usted condiciona las imágenes de entrada y genera las imágenes de salida correspondientes. Las cGAN se propusieron por primera vez en Conditional Generative Adversarial Nets (Mirza y Osindero, 2014)
La arquitectura de su red contendrá:
- Un generador con una arquitectura basada en U-Net .
- Un discriminador representado por un clasificador PatchGAN convolucional (propuesto en el artículo de pix2pix ).
Tenga en cuenta que cada época puede demorar alrededor de 15 segundos en una sola GPU V100.
A continuación se muestran algunos ejemplos de la salida generada por pix2pix cGAN después de entrenar durante 200 épocas en el conjunto de datos de fachadas (pasos de 80k).


Importar TensorFlow y otras bibliotecas
import tensorflow as tf
import os
import pathlib
import time
import datetime
from matplotlib import pyplot as plt
from IPython import display
Cargue el conjunto de datos
Descargue los datos de la base de datos de fachadas de CMP (30 MB). Conjuntos de datos adicionales están disponibles en el mismo formato aquí . En Colab, puede seleccionar otros conjuntos de datos del menú desplegable. Tenga en cuenta que algunos de los otros conjuntos de datos son significativamente más grandes ( edges2handbags es de 8 GB).
dataset_name = "facades"
_URL = f'http://efrosgans.eecs.berkeley.edu/pix2pix/datasets/{dataset_name}.tar.gz'
path_to_zip = tf.keras.utils.get_file(
fname=f"{dataset_name}.tar.gz",
origin=_URL,
extract=True)
path_to_zip = pathlib.Path(path_to_zip)
PATH = path_to_zip.parent/dataset_name
Downloading data from http://efrosgans.eecs.berkeley.edu/pix2pix/datasets/facades.tar.gz 30171136/30168306 [==============================] - 19s 1us/step 30179328/30168306 [==============================] - 19s 1us/step
list(PATH.parent.iterdir())
[PosixPath('/home/kbuilder/.keras/datasets/facades.tar.gz'),
PosixPath('/home/kbuilder/.keras/datasets/YellowLabradorLooking_new.jpg'),
PosixPath('/home/kbuilder/.keras/datasets/facades'),
PosixPath('/home/kbuilder/.keras/datasets/mnist.npz')]
Cada imagen original tiene un tamaño de 256 x 512 contiene dos imágenes de 256 x 256 :
sample_image = tf.io.read_file(str(PATH / 'train/1.jpg'))
sample_image = tf.io.decode_jpeg(sample_image)
print(sample_image.shape)
(256, 512, 3)
plt.figure()
plt.imshow(sample_image)
<matplotlib.image.AxesImage at 0x7f35a3653c90>

Debe separar las imágenes de la fachada del edificio real de las imágenes de la etiqueta de arquitectura, todas las cuales tendrán un tamaño de 256 x 256 .
Defina una función que cargue archivos de imagen y genere dos tensores de imagen:
def load(image_file):
# Read and decode an image file to a uint8 tensor
image = tf.io.read_file(image_file)
image = tf.io.decode_jpeg(image)
# Split each image tensor into two tensors:
# - one with a real building facade image
# - one with an architecture label image
w = tf.shape(image)[1]
w = w // 2
input_image = image[:, w:, :]
real_image = image[:, :w, :]
# Convert both images to float32 tensors
input_image = tf.cast(input_image, tf.float32)
real_image = tf.cast(real_image, tf.float32)
return input_image, real_image
Trace una muestra de las imágenes de entrada (imagen de la etiqueta de arquitectura) y real (foto de la fachada del edificio):
inp, re = load(str(PATH / 'train/100.jpg'))
# Casting to int for matplotlib to display the images
plt.figure()
plt.imshow(inp / 255.0)
plt.figure()
plt.imshow(re / 255.0)
<matplotlib.image.AxesImage at 0x7f35981a4910>


Como se describe en el documento de pix2pix , debe aplicar fluctuaciones y reflejos aleatorios para preprocesar el conjunto de entrenamiento.
Defina varias funciones que:
- Cambie el tamaño de cada imagen de
256 x 256a una altura y un ancho mayores:286 x 286. - Recórtela aleatoriamente a
256 x 256. - Voltea aleatoriamente la imagen horizontalmente, es decir, de izquierda a derecha (espejo aleatorio).
- Normalice las imágenes al rango
[-1, 1].
# The facade training set consist of 400 images
BUFFER_SIZE = 400
# The batch size of 1 produced better results for the U-Net in the original pix2pix experiment
BATCH_SIZE = 1
# Each image is 256x256 in size
IMG_WIDTH = 256
IMG_HEIGHT = 256
def resize(input_image, real_image, height, width):
input_image = tf.image.resize(input_image, [height, width],
method=tf.image.ResizeMethod.NEAREST_NEIGHBOR)
real_image = tf.image.resize(real_image, [height, width],
method=tf.image.ResizeMethod.NEAREST_NEIGHBOR)
return input_image, real_image
def random_crop(input_image, real_image):
stacked_image = tf.stack([input_image, real_image], axis=0)
cropped_image = tf.image.random_crop(
stacked_image, size=[2, IMG_HEIGHT, IMG_WIDTH, 3])
return cropped_image[0], cropped_image[1]
# Normalizing the images to [-1, 1]
def normalize(input_image, real_image):
input_image = (input_image / 127.5) - 1
real_image = (real_image / 127.5) - 1
return input_image, real_image
@tf.function()
def random_jitter(input_image, real_image):
# Resizing to 286x286
input_image, real_image = resize(input_image, real_image, 286, 286)
# Random cropping back to 256x256
input_image, real_image = random_crop(input_image, real_image)
if tf.random.uniform(()) > 0.5:
# Random mirroring
input_image = tf.image.flip_left_right(input_image)
real_image = tf.image.flip_left_right(real_image)
return input_image, real_image
Puede inspeccionar algunos de los resultados preprocesados:
plt.figure(figsize=(6, 6))
for i in range(4):
rj_inp, rj_re = random_jitter(inp, re)
plt.subplot(2, 2, i + 1)
plt.imshow(rj_inp / 255.0)
plt.axis('off')
plt.show()

Habiendo verificado que la carga y el preprocesamiento funcionan, definamos un par de funciones auxiliares que cargan y preprocesan los conjuntos de entrenamiento y prueba:
def load_image_train(image_file):
input_image, real_image = load(image_file)
input_image, real_image = random_jitter(input_image, real_image)
input_image, real_image = normalize(input_image, real_image)
return input_image, real_image
def load_image_test(image_file):
input_image, real_image = load(image_file)
input_image, real_image = resize(input_image, real_image,
IMG_HEIGHT, IMG_WIDTH)
input_image, real_image = normalize(input_image, real_image)
return input_image, real_image
Cree una canalización de entrada con tf.data
train_dataset = tf.data.Dataset.list_files(str(PATH / 'train/*.jpg'))
train_dataset = train_dataset.map(load_image_train,
num_parallel_calls=tf.data.AUTOTUNE)
train_dataset = train_dataset.shuffle(BUFFER_SIZE)
train_dataset = train_dataset.batch(BATCH_SIZE)
try:
test_dataset = tf.data.Dataset.list_files(str(PATH / 'test/*.jpg'))
except tf.errors.InvalidArgumentError:
test_dataset = tf.data.Dataset.list_files(str(PATH / 'val/*.jpg'))
test_dataset = test_dataset.map(load_image_test)
test_dataset = test_dataset.batch(BATCH_SIZE)
Construye el generador
El generador de tu pix2pix cGAN es un U-Net modificado . Una U-Net consta de un codificador (disminución de muestreo) y un decodificador (disminución de muestreo). (Puede obtener más información al respecto en el tutorial de segmentación de imágenes y en el sitio web del proyecto U-Net ).
- Cada bloque en el codificador es: Convolución -> Normalización por lotes -> Leaky ReLU
- Cada bloque en el decodificador es: Convolución transpuesta -> Normalización por lotes -> Abandono (aplicado a los primeros 3 bloques) -> ReLU
- Hay conexiones de salto entre el codificador y el decodificador (como en U-Net).
Definir el downsampler (codificador):
OUTPUT_CHANNELS = 3
def downsample(filters, size, apply_batchnorm=True):
initializer = tf.random_normal_initializer(0., 0.02)
result = tf.keras.Sequential()
result.add(
tf.keras.layers.Conv2D(filters, size, strides=2, padding='same',
kernel_initializer=initializer, use_bias=False))
if apply_batchnorm:
result.add(tf.keras.layers.BatchNormalization())
result.add(tf.keras.layers.LeakyReLU())
return result
down_model = downsample(3, 4)
down_result = down_model(tf.expand_dims(inp, 0))
print (down_result.shape)
(1, 128, 128, 3)
Defina el upsampler (decodificador):
def upsample(filters, size, apply_dropout=False):
initializer = tf.random_normal_initializer(0., 0.02)
result = tf.keras.Sequential()
result.add(
tf.keras.layers.Conv2DTranspose(filters, size, strides=2,
padding='same',
kernel_initializer=initializer,
use_bias=False))
result.add(tf.keras.layers.BatchNormalization())
if apply_dropout:
result.add(tf.keras.layers.Dropout(0.5))
result.add(tf.keras.layers.ReLU())
return result
up_model = upsample(3, 4)
up_result = up_model(down_result)
print (up_result.shape)
(1, 256, 256, 3)
Defina el generador con el downsampler y el upsampler:
def Generator():
inputs = tf.keras.layers.Input(shape=[256, 256, 3])
down_stack = [
downsample(64, 4, apply_batchnorm=False), # (batch_size, 128, 128, 64)
downsample(128, 4), # (batch_size, 64, 64, 128)
downsample(256, 4), # (batch_size, 32, 32, 256)
downsample(512, 4), # (batch_size, 16, 16, 512)
downsample(512, 4), # (batch_size, 8, 8, 512)
downsample(512, 4), # (batch_size, 4, 4, 512)
downsample(512, 4), # (batch_size, 2, 2, 512)
downsample(512, 4), # (batch_size, 1, 1, 512)
]
up_stack = [
upsample(512, 4, apply_dropout=True), # (batch_size, 2, 2, 1024)
upsample(512, 4, apply_dropout=True), # (batch_size, 4, 4, 1024)
upsample(512, 4, apply_dropout=True), # (batch_size, 8, 8, 1024)
upsample(512, 4), # (batch_size, 16, 16, 1024)
upsample(256, 4), # (batch_size, 32, 32, 512)
upsample(128, 4), # (batch_size, 64, 64, 256)
upsample(64, 4), # (batch_size, 128, 128, 128)
]
initializer = tf.random_normal_initializer(0., 0.02)
last = tf.keras.layers.Conv2DTranspose(OUTPUT_CHANNELS, 4,
strides=2,
padding='same',
kernel_initializer=initializer,
activation='tanh') # (batch_size, 256, 256, 3)
x = inputs
# Downsampling through the model
skips = []
for down in down_stack:
x = down(x)
skips.append(x)
skips = reversed(skips[:-1])
# Upsampling and establishing the skip connections
for up, skip in zip(up_stack, skips):
x = up(x)
x = tf.keras.layers.Concatenate()([x, skip])
x = last(x)
return tf.keras.Model(inputs=inputs, outputs=x)
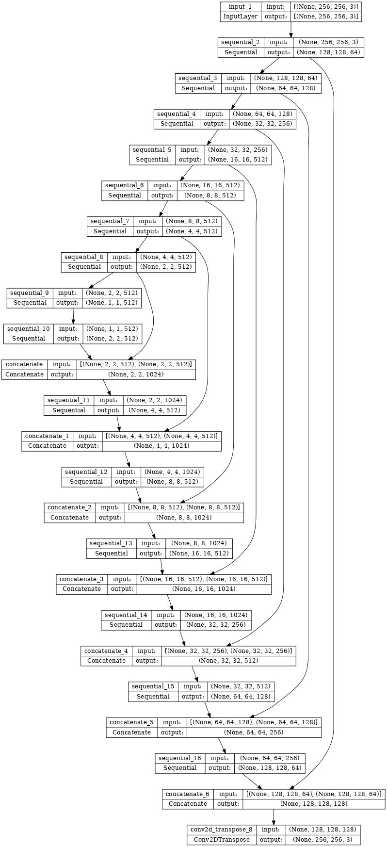
Visualice la arquitectura del modelo del generador:
generator = Generator()
tf.keras.utils.plot_model(generator, show_shapes=True, dpi=64)

Pruebe el generador:
gen_output = generator(inp[tf.newaxis, ...], training=False)
plt.imshow(gen_output[0, ...])
Clipping input data to the valid range for imshow with RGB data ([0..1] for floats or [0..255] for integers). <matplotlib.image.AxesImage at 0x7f35cfd20610>

Definir la pérdida del generador
Las GAN aprenden una pérdida que se adapta a los datos, mientras que las cGAN aprenden una pérdida estructurada que penaliza una posible estructura que difiere de la salida de la red y la imagen de destino, como se describe en el artículo de pix2pix .
- La pérdida del generador es una pérdida de entropía cruzada sigmoidea de las imágenes generadas y una matriz de unos .
- El artículo de pix2pix también menciona la pérdida L1, que es un MAE (error absoluto medio) entre la imagen generada y la imagen de destino.
- Esto permite que la imagen generada se vuelva estructuralmente similar a la imagen de destino.
- La fórmula para calcular la pérdida total del generador es
gan_loss + LAMBDA * l1_loss, dondeLAMBDA = 100. Este valor fue decidido por los autores del artículo.
LAMBDA = 100
loss_object = tf.keras.losses.BinaryCrossentropy(from_logits=True)
def generator_loss(disc_generated_output, gen_output, target):
gan_loss = loss_object(tf.ones_like(disc_generated_output), disc_generated_output)
# Mean absolute error
l1_loss = tf.reduce_mean(tf.abs(target - gen_output))
total_gen_loss = gan_loss + (LAMBDA * l1_loss)
return total_gen_loss, gan_loss, l1_loss
El procedimiento de entrenamiento para el generador es el siguiente:

Construye el discriminador
El discriminador en pix2pix cGAN es un clasificador PatchGAN convolucional: intenta clasificar si cada parche de imagen es real o no, como se describe en el artículo de pix2pix .
- Cada bloque en el discriminador es: Convolución -> Normalización de lotes -> Leaky ReLU.
- La forma de la salida después de la última capa es
(batch_size, 30, 30, 1). - Cada parche de imagen de
30 x 30de la salida clasifica una porción de70 x 70de la imagen de entrada. - El discriminador recibe 2 entradas:
- La imagen de entrada y la imagen de destino, que debe clasificar como real.
- La imagen de entrada y la imagen generada (la salida del generador), que debe clasificar como falsa.
- Use
tf.concat([inp, tar], axis=-1)para concatenar estas 2 entradas juntas.
Definamos el discriminador:
def Discriminator():
initializer = tf.random_normal_initializer(0., 0.02)
inp = tf.keras.layers.Input(shape=[256, 256, 3], name='input_image')
tar = tf.keras.layers.Input(shape=[256, 256, 3], name='target_image')
x = tf.keras.layers.concatenate([inp, tar]) # (batch_size, 256, 256, channels*2)
down1 = downsample(64, 4, False)(x) # (batch_size, 128, 128, 64)
down2 = downsample(128, 4)(down1) # (batch_size, 64, 64, 128)
down3 = downsample(256, 4)(down2) # (batch_size, 32, 32, 256)
zero_pad1 = tf.keras.layers.ZeroPadding2D()(down3) # (batch_size, 34, 34, 256)
conv = tf.keras.layers.Conv2D(512, 4, strides=1,
kernel_initializer=initializer,
use_bias=False)(zero_pad1) # (batch_size, 31, 31, 512)
batchnorm1 = tf.keras.layers.BatchNormalization()(conv)
leaky_relu = tf.keras.layers.LeakyReLU()(batchnorm1)
zero_pad2 = tf.keras.layers.ZeroPadding2D()(leaky_relu) # (batch_size, 33, 33, 512)
last = tf.keras.layers.Conv2D(1, 4, strides=1,
kernel_initializer=initializer)(zero_pad2) # (batch_size, 30, 30, 1)
return tf.keras.Model(inputs=[inp, tar], outputs=last)
Visualice la arquitectura del modelo discriminador:
discriminator = Discriminator()
tf.keras.utils.plot_model(discriminator, show_shapes=True, dpi=64)

Pruebe el discriminador:
disc_out = discriminator([inp[tf.newaxis, ...], gen_output], training=False)
plt.imshow(disc_out[0, ..., -1], vmin=-20, vmax=20, cmap='RdBu_r')
plt.colorbar()
<matplotlib.colorbar.Colorbar at 0x7f35cec82c50>

Definir la pérdida del discriminador
- La función
discriminator_losstoma 2 entradas: imágenes reales e imágenes generadas . -
real_losses una pérdida de entropía cruzada sigmoidea de las imágenes reales y una matriz de unas (ya que estas son las imágenes reales) . - la pérdida
generated_losses una pérdida de entropía cruzada sigmoidea de las imágenes generadas y una matriz de ceros (ya que estas son las imágenes falsas) . - La
total_losses la suma de lareal_lossy lagenerated_loss.
def discriminator_loss(disc_real_output, disc_generated_output):
real_loss = loss_object(tf.ones_like(disc_real_output), disc_real_output)
generated_loss = loss_object(tf.zeros_like(disc_generated_output), disc_generated_output)
total_disc_loss = real_loss + generated_loss
return total_disc_loss
El procedimiento de entrenamiento para el discriminador se muestra a continuación.
Para obtener más información sobre la arquitectura y los hiperparámetros, puede consultar el artículo de pix2pix .

Definir los optimizadores y un punto de control de ahorro
generator_optimizer = tf.keras.optimizers.Adam(2e-4, beta_1=0.5)
discriminator_optimizer = tf.keras.optimizers.Adam(2e-4, beta_1=0.5)
checkpoint_dir = './training_checkpoints'
checkpoint_prefix = os.path.join(checkpoint_dir, "ckpt")
checkpoint = tf.train.Checkpoint(generator_optimizer=generator_optimizer,
discriminator_optimizer=discriminator_optimizer,
generator=generator,
discriminator=discriminator)
Generar imágenes
Escribe una función para trazar algunas imágenes durante el entrenamiento.
- Pase imágenes del equipo de prueba al generador.
- El generador luego traducirá la imagen de entrada a la salida.
- El último paso es trazar las predicciones y ¡ listo !
def generate_images(model, test_input, tar):
prediction = model(test_input, training=True)
plt.figure(figsize=(15, 15))
display_list = [test_input[0], tar[0], prediction[0]]
title = ['Input Image', 'Ground Truth', 'Predicted Image']
for i in range(3):
plt.subplot(1, 3, i+1)
plt.title(title[i])
# Getting the pixel values in the [0, 1] range to plot.
plt.imshow(display_list[i] * 0.5 + 0.5)
plt.axis('off')
plt.show()
Prueba la función:
for example_input, example_target in test_dataset.take(1):
generate_images(generator, example_input, example_target)

Capacitación
- Para cada ejemplo, la entrada genera una salida.
- El discriminador recibe
input_imagey la imagen generada como primera entrada. La segunda entrada esinput_imageytarget_image. - A continuación, calcule el generador y la pérdida del discriminador.
- Luego, calcule los gradientes de pérdida con respecto tanto al generador como a las variables discriminadoras (entradas) y aplíquelas al optimizador.
- Finalmente, registre las pérdidas en TensorBoard.
log_dir="logs/"
summary_writer = tf.summary.create_file_writer(
log_dir + "fit/" + datetime.datetime.now().strftime("%Y%m%d-%H%M%S"))
@tf.function
def train_step(input_image, target, step):
with tf.GradientTape() as gen_tape, tf.GradientTape() as disc_tape:
gen_output = generator(input_image, training=True)
disc_real_output = discriminator([input_image, target], training=True)
disc_generated_output = discriminator([input_image, gen_output], training=True)
gen_total_loss, gen_gan_loss, gen_l1_loss = generator_loss(disc_generated_output, gen_output, target)
disc_loss = discriminator_loss(disc_real_output, disc_generated_output)
generator_gradients = gen_tape.gradient(gen_total_loss,
generator.trainable_variables)
discriminator_gradients = disc_tape.gradient(disc_loss,
discriminator.trainable_variables)
generator_optimizer.apply_gradients(zip(generator_gradients,
generator.trainable_variables))
discriminator_optimizer.apply_gradients(zip(discriminator_gradients,
discriminator.trainable_variables))
with summary_writer.as_default():
tf.summary.scalar('gen_total_loss', gen_total_loss, step=step//1000)
tf.summary.scalar('gen_gan_loss', gen_gan_loss, step=step//1000)
tf.summary.scalar('gen_l1_loss', gen_l1_loss, step=step//1000)
tf.summary.scalar('disc_loss', disc_loss, step=step//1000)
El ciclo de entrenamiento real. Dado que este tutorial puede ejecutarse en más de un conjunto de datos, y los conjuntos de datos varían mucho en tamaño, el ciclo de entrenamiento está configurado para funcionar en pasos en lugar de épocas.
- Itera sobre el número de pasos.
- Cada 10 pasos imprime un punto (
.). - Cada 1k pasos: borre la pantalla y ejecute
generate_imagespara mostrar el progreso. - Cada 5k pasos: guarda un punto de control.
def fit(train_ds, test_ds, steps):
example_input, example_target = next(iter(test_ds.take(1)))
start = time.time()
for step, (input_image, target) in train_ds.repeat().take(steps).enumerate():
if (step) % 1000 == 0:
display.clear_output(wait=True)
if step != 0:
print(f'Time taken for 1000 steps: {time.time()-start:.2f} sec\n')
start = time.time()
generate_images(generator, example_input, example_target)
print(f"Step: {step//1000}k")
train_step(input_image, target, step)
# Training step
if (step+1) % 10 == 0:
print('.', end='', flush=True)
# Save (checkpoint) the model every 5k steps
if (step + 1) % 5000 == 0:
checkpoint.save(file_prefix=checkpoint_prefix)
Este ciclo de entrenamiento guarda registros que puedes ver en TensorBoard para monitorear el progreso del entrenamiento.
Si trabaja en una máquina local, iniciaría un proceso de TensorBoard por separado. Cuando trabaje en un cuaderno, inicie el visor antes de comenzar el entrenamiento para monitorear con TensorBoard.
Para iniciar el visor, pegue lo siguiente en una celda de código:
%load_ext tensorboard
%tensorboard --logdir {log_dir}
Finalmente, ejecuta el ciclo de entrenamiento:
fit(train_dataset, test_dataset, steps=40000)
Time taken for 1000 steps: 36.53 sec

Step: 39k ....................................................................................................
Si desea compartir los resultados de TensorBoard públicamente , puede cargar los registros en TensorBoard.dev copiando lo siguiente en una celda de código.
tensorboard dev upload --logdir {log_dir}
Puede ver los resultados de una ejecución anterior de este cuaderno en TensorBoard.dev .
TensorBoard.dev es una experiencia administrada para hospedar, rastrear y compartir experimentos de ML con todos.
También se puede incluir en línea usando un <iframe> :
display.IFrame(
src="https://tensorboard.dev/experiment/lZ0C6FONROaUMfjYkVyJqw",
width="100%",
height="1000px")
La interpretación de los registros es más sutil cuando se entrena una GAN (o una cGAN como pix2pix) en comparación con un modelo simple de clasificación o regresión. Cosas que buscar:
- Compruebe que ni el generador ni el modelo discriminador han "ganado". Si
gen_gan_lossodisc_lossmuy bajos, es un indicador de que este modelo está dominando al otro y no está entrenando correctamente el modelo combinado. - El valor
log(2) = 0.69es un buen punto de referencia para estas pérdidas, ya que indica una perplejidad de 2: el discriminador, en promedio, tiene la misma incertidumbre sobre las dos opciones. - Para
disc_loss, un valor por debajo de0.69significa que el discriminador lo está haciendo mejor que aleatorio en el conjunto combinado de imágenes reales y generadas. - Para
gen_gan_loss, un valor por debajo de0.69significa que el generador lo está haciendo mejor que el azar para engañar al discriminador. - A medida que avanza el entrenamiento,
gen_l1_lossdebería disminuir.
Restaure el último punto de control y pruebe la red
ls {checkpoint_dir}
checkpoint ckpt-5.data-00000-of-00001 ckpt-1.data-00000-of-00001 ckpt-5.index ckpt-1.index ckpt-6.data-00000-of-00001 ckpt-2.data-00000-of-00001 ckpt-6.index ckpt-2.index ckpt-7.data-00000-of-00001 ckpt-3.data-00000-of-00001 ckpt-7.index ckpt-3.index ckpt-8.data-00000-of-00001 ckpt-4.data-00000-of-00001 ckpt-8.index ckpt-4.index
# Restoring the latest checkpoint in checkpoint_dir
checkpoint.restore(tf.train.latest_checkpoint(checkpoint_dir))
<tensorflow.python.training.tracking.util.CheckpointLoadStatus at 0x7f35cfd6b8d0>
Genere algunas imágenes usando el conjunto de prueba
# Run the trained model on a few examples from the test set
for inp, tar in test_dataset.take(5):
generate_images(generator, inp, tar)





Ver en TensorFlow.org
Ejecutar en Google Colab
Ver fuente en GitHub
Descargar libreta